業務内容

個人の方

争族対策・遺言書作成・相続関連のトラブル

約87件に1件※が相続トラブルで、家庭裁判所を利用しています。
これは、家庭裁判所に申し立てを行っている数ですので、弁護士を利用して話し合いをしている数などはこの数倍はあることが容易に想像できます。

また、多くの方が、「うちは財産が少ないから問題ない」とおっしゃいますが、遺産分割でもめるのは約4分の3が遺産5,000万円以下※です。(司法統計)
トラブルを事前に防ぐには、遺言を事前に作成し、周知しておくなどの対策が必要です。
当事務所では、経験豊富な弁護士が親身に対応いたします。

※令和元年の死亡者数:約138万人(「令和元年人口動態統計」)
※令和元年遺産分割協議調停申立件数:15,842件(令和元年司法統計)

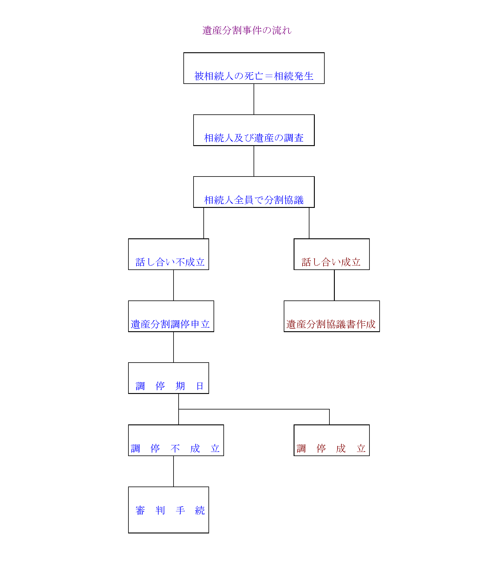
遺産分割事件の流れ

交通事故

多くの方がご存知ないのが、実は、保険会社の基準とは別の、より被害者に有利な基準が存在することです。
当事務所では、被害に遭われた方のお気持ちに出来る限り寄り添い、事件を解決します。
また、意図せず加害者になってしまった方のご相談も承っています。
交通事故についても300件以上の解決実績がございますので、お気軽にご相談ください。

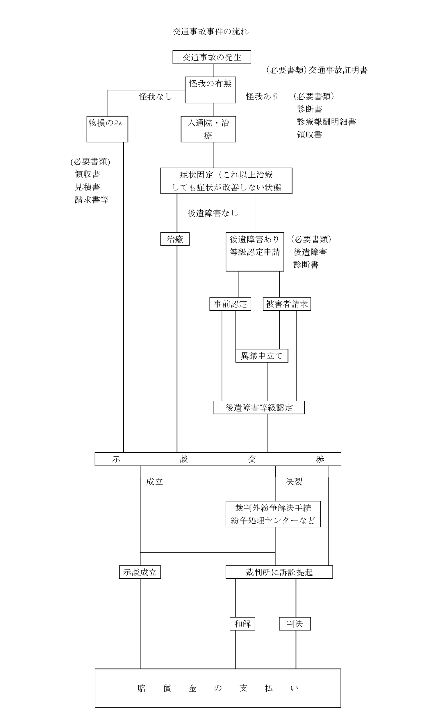
交通事故事件の流れ

男女関係のトラブル

これまでに約300件ほどの事件を解決してきました。私が弁護士として介入することで、迅速に解決した問題も数多くあります。

男女問題はこじれてしまうと特に心理的な負担が大きくなります。ぜひ、弁護士をご活用ください。
相手と直接、話をしないことで、感情の高まりを抑え、双方にとってよい解決になるケースもあります。

借金問題・過払金、債務整理

借金の問題は、精神的にも、身体的にも辛いものです。
弁護士へ相談いただくと、督促を止めることができますので、一度落ち着いてから、次の一手を考えることができます。
ぜひ、お早目にご相談ください。

非行少年事件

思い出深いのは、弁護士になって2年目に担当した暴走族同士の抗争をキッカケに対応した事件です。正直、弁護士としては金銭的に辛い事件でしたが、少年の一生を左右する大切な仕事です。

このときに本当に感謝して貰えたことを今でも鮮明に覚えており、少年のサポートをしたいという想いは、今も変わらず持ち続けています。

その他、個人に関するトラブル

これまでの経験を活かし、様々なトラブルの解決をサポートします。
私は、これまで、相続などの家族間の争いから、働く人の権利を守る労働トラブルなどの会社とのトラブルなど、幅広く業務を行ってまいりましたので、きっとあなたのお役にたてると思います。

退職代行サービス

あなたに替わり、弁護士が勤務先に退職の意思表示をします。「ブラックだから辞めさせてもらえない」 「いい会社で上司にもお世話になったから言い出しにくい」 など・・・。

有給休暇の消化、私物の引き取り、離職票の発行、退職金(オプション)などについても交渉いたします。

遺産でペットを守る

あなた(飼い主様)にもしもの事があった時、ペットの事まで考えられていますか?

「アニライフ年金」はその「もしも」の時に備えられる仕組みです。

あらかじめ財産の管理を信頼できる人に託し、自分がペットのお世話を出来なくなったときに、その財産から新しい飼い主様に飼育費を支払い、ペットが幸せな生涯を送ることができるようにします。

あなたの大切な家族だからこそ、しっかりと老後の事まで考えてみませんか?

詳しくはこちら

企業経営者・役員の方

債権回収

仕事をしたのに代金を支払ってもらえない場合、家賃や管理費を支払ってもらえない場合、相手と連絡がとれなくなってしまった場合など、債権や売掛金の回収業務もお任せください。

弁護士が戦略を立て、いかに迅速に、いかに有利な解決ができるかにこだわって事件を処理します。

知的財産一般

近年は、誰もが簡単に発信をできることになったことから、ウェブサイトに関する問題など知的財産に関する問題が非常に増えております。弊所では、知的財産に関する問題にも対応しておりますので、ぜひ、お気軽にご連絡ください。

法人再生・法人倒産

リスクをとって経営をしていると、どうしても行きづまってしまうことはあります。そんなときは、ぜひお早目にご相談ください。ケースによっては破産をすることなく、再生という手続きをとり再起を図ることも可能となります。まずは早期にご相談いただくことからはじめましょう。

事業承継

整理をするのみならず、次の世代に引き継ぐことで、事業を存続させるお手伝いをさせていただきます。

また、相談する相手がおらず、事業を承継すべきなのか、それとも廃業すべきなのかが判断できない場合も、お気軽にご相談ください。

その他 会社に関する法務

私のお客様で特に多いのは、不動産関連・建設業関連の企業様や、飲食業・宿泊業の企業様です。ご相談いただく内容は、業界ならではのトラブルから、従業員様との労働問題に関するご相談など幅広く承っています。

企業は、いかに法的リスクをなくしていくかが発展するか否かの分かれ道です。私は、豊富な経験に基づき、経営者様、経営陣の皆さまのよき理解者として、御社の更なる発展に貢献いたします。

© 尾崎祐一法律事務所